“十三五”现代综合交通运输体系发展规划全文
国务院关于印发“十三五”
现代综合交通运输体系发展规划的通知
国发〔2017〕11号
各省、自治区、直辖市人民政府,国务院各部委、各直属机构:
现将《“十三五”现代综合交通运输体系发展规划》印发给你们,请认真贯彻执行。
国务院
2017年2月3日(此件公开发布)
“十三五”现代综合交通运输体系发展规划
日前,国务院正式发布《“十三五”现代综合交通运输体系发展规划》,明确了“十三五”时期现代综合交通运输体系发展规划主要目标。《规划》提出,到2020年,基本建成安全、便捷、高效、绿色的现代综合交通运输体系,部分地区和领域率先基本实现交通运输现代化。
交通运输是国民经济中基础性、先导性、战略性产业,是重要的服务性行业。构建现代综合交通运输体系,是适应把握引领经济发展新常态,推进供给侧结构性改革,推动国家重大战略实施,支撑全面建成小康社会的客观要求。根据《中华人民共和国国民经济和社会发展第十三个五年规划纲要》,并与“一带一路”建设、京津冀协同发展、长江经济带发展等规划相衔接,制定本规划。
一、总体要求
(一)发展环境。
“十二五”时期,我国各种交通运输方式快速发展,综合交通运输体系不断完善,较好完成规划目标任务,总体适应经济社会发展要求。交通运输基础设施累计完成投资13.4万亿元,是“十一五”时期的1.6倍,高速铁路营业里程、高速公路通车里程、城市轨道交通运营里程、沿海港口万吨级及以上泊位数量均位居世界第一,天然气管网加快发展,交通运输基础设施网络初步形成。铁路、民航客运量年均增长率超过10%,铁路客运动车组列车运量比重达到46%,全球集装箱吞吐量排名前十位的港口我国占7席,快递业务量年均增长50%以上,城际、城市和农村交通服务能力不断增强,现代化综合交通枢纽场站一体化衔接水平不断提升。高速铁路装备制造科技创新取得重大突破,电动汽车、特种船舶、国产大型客机、中低速磁悬浮轨道交通等领域技术研发和应用取得进展,技术装备水平大幅提高,交通重大工程施工技术世界领先,走出去步伐不断加快。高速公路电子不停车收费系统(ETC)实现全国联网,新能源运输装备加快推广,交通运输安全应急保障能力进一步提高。铁路管理体制改革顺利实施,大部门管理体制初步建立,交通行政审批改革不断深化,运价改革、投融资改革扎实推进。

“十三五”时期,交通运输发展面临的国内外环境错综复杂。从国际看,全球经济在深度调整中曲折复苏,新的增长动力尚未形成,新一轮科技革命和产业变革正在兴起,区域合作格局深度调整,能源格局深刻变化。从国内看,“十三五”时期是全面建成小康社会决胜阶段,经济发展进入新常态,生产力布局、产业结构、消费及流通格局将加速变化调整。与“十三五”经济社会发展要求相比,综合交通运输发展水平仍然存在一定差距,主要是:网络布局不完善,跨区域通道、国际通道连通不足,中西部地区、贫困地区和城市群交通发展短板明显;综合交通枢纽建设相对滞后,城市内外交通衔接不畅,信息开放共享水平不高,一体化运输服务水平亟待提升,交通运输安全形势依然严峻;适应现代综合交通运输体系发展的体制机制尚不健全,铁路市场化、空域管理、油气管网运营体制、交通投融资等方面改革仍需深化。
综合判断,“十三五”时期,我国交通运输发展正处于支撑全面建成小康社会的攻坚期、优化网络布局的关键期、提质增效升级的转型期,将进入现代化建设新阶段。站在新的发展起点上,交通运输要准确把握经济发展新常态下的新形势、新要求,切实转变发展思路、方式和路径,优化结构、转换动能、补齐短板、提质增效,更好满足多元、舒适、便捷等客运需求和经济、可靠、高效等货运需求;要突出对“一带一路”建设、京津冀协同发展、长江经济带发展三大战略和新型城镇化、脱贫攻坚的支撑保障,着力消除瓶颈制约,提升运输服务的协同性和均等化水平;要更加注重提高交通安全和应急保障能力,提升绿色、低碳、集约发展水平;要适应国际发展新环境,提高国际通道保障能力和互联互通水平,有效支撑全方位对外开放。
(二)指导思想。
全面贯彻党的十八大和十八届二中、三中、四中、五中、六中全会精神,深入贯彻习近平总书记系列重要讲话精神和治国理政新理念新思想新战略,认真落实党中央、国务院决策部署,统筹推进“五位一体”总体布局和协调推进“四个全面”战略布局,牢固树立和贯彻落实新发展理念,以提高发展质量和效益为中心,深化供给侧结构性改革,坚持交通运输服务人民,着力完善基础设施网络、加强运输服务一体衔接、提高运营管理智能水平、推行绿色安全发展模式,加快完善现代综合交通运输体系,更好地发挥交通运输的支撑引领作用,为全面建成小康社会奠定坚实基础。
(三)基本原则。
衔接协调、便捷高效。充分发挥各种运输方式的比较优势和组合效率,提升网络效应和规模效益。加强区域城乡交通运输一体化发展,增强交通公共服务能力,积极引导新生产消费流通方式和新业态新模式发展,扩大交通多样化有效供给,全面提升服务质量效率,实现人畅其行、货畅其流。
适度超前、开放融合。有序推进交通基础设施建设,完善功能布局,强化薄弱环节,确保运输能力适度超前,更好发挥交通先行官作用。坚持建设、运营、维护并重,推进交通与产业融合。积极推进与周边国家互联互通,构建国际大通道,为更高水平、更深层次的开放型经济发展提供支撑。
创新驱动、安全绿色。全面推广应用现代信息技术,以智能化带动交通运输现代化。深化体制机制改革,完善市场监管体系,提高综合治理能力。牢固树立安全第一理念,全面提高交通运输的安全性和可靠性。将生态保护红线意识贯穿到交通发展各环节,建立绿色发展长效机制,建设美丽交通走廊。
(四)主要目标。
到2020年,基本建成安全、便捷、高效、绿色的现代综合交通运输体系,部分地区和领域率先基本实现交通运输现代化。
网络覆盖加密拓展。高速铁路覆盖80%以上的城区常住人口100万以上的城市,铁路、高速公路、民航运输机场基本覆盖城区常住人口20万以上的城市,内河高等级航道网基本建成,沿海港口万吨级及以上泊位数稳步增加,具备条件的建制村通硬化路,城市轨道交通运营里程比2015年增长近一倍,油气主干管网快速发展,综合交通网总里程达到540万公里左右。
综合衔接一体高效。各种运输方式衔接更加紧密,重要城市群核心城市间、核心城市与周边节点城市间实现1—2小时通达。打造一批现代化、立体式综合客运枢纽,旅客换乘更加便捷。交通物流枢纽集疏运系统更加完善,货物换装转运效率显著提高,交邮协同发展水平进一步提升。
运输服务提质升级。全国铁路客运动车服务比重进一步提升,民航航班正常率逐步提高,公路交通保障能力显著增强,公路货运车型标准化水平大幅提高、货车空驶率大幅下降,集装箱铁水联运比重明显提升,全社会运输效率明显提高。公共服务水平显著提升,实现村村直接通邮、具备条件的建制村通客车,城市公共交通出行比例不断提高。
智能技术广泛应用。交通基础设施、运载装备、经营业户和从业人员等基本要素信息全面实现数字化,各种交通方式信息交换取得突破。全国交通枢纽站点无线接入网络广泛覆盖。铁路信息化水平大幅提升,货运业务实现网上办理,客运网上售票比例明显提高。基本实现重点城市群内交通一卡通互通,车辆安装使用ETC比例大幅提升。交通运输行业北斗卫星导航系统前装率和使用率显著提高。
绿色安全水平提升。城市公共交通、出租车和城市配送领域新能源汽车快速发展。资源节约集约利用和节能减排成效显著,交通运输主要污染物排放强度持续下降。交通运输安全监管和应急保障能力显著提高,重特大事故得到有效遏制,安全水平明显提升。

二、完善基础设施网络化布局
(一)建设多向连通的综合运输通道。
构建横贯东西、纵贯南北、内畅外通的“十纵十横”综合运输大通道,加快实施重点通道连通工程和延伸工程,强化中西部和东北地区通道建设。贯通上海至瑞丽等运输通道,向东向西延伸西北北部等运输通道,将沿江运输通道由成都西延至日喀则。推进北京至昆明、北京至港澳台、烟台至重庆、二连浩特至湛江、额济纳至广州等纵向新通道建设,沟通华北、西北至西南、华南等地区;推进福州至银川、厦门至喀什、汕头至昆明、绥芬河至满洲里等横向新通道建设,沟通西北、西南至华东地区,强化进出疆、出入藏通道建设。做好国内综合运输通道对外衔接。规划建设环绕我国陆域的沿边通道。
专栏3 综合运输通道布局
(一)纵向综合运输通道。
1.沿海运输通道。起自同江,经哈尔滨、长春、沈阳、大连、秦皇岛、天津、烟台、青岛、连云港、南通、上海、宁波、福州、厦门、汕头、广州、湛江、海口,至防城港、至三亚。
2.北京至上海运输通道。起自北京,经天津、济南、蚌埠、南京,至上海、至杭州。
3.北京至港澳台运输通道。起自北京,经衡水、菏泽、商丘、九江、南昌、赣州、深圳,至香港(澳门);支线经合肥、黄山、福州,至台北。
4.黑河至港澳运输通道。起自黑河,经齐齐哈尔、通辽、沈阳、北京、石家庄、郑州、武汉、长沙、广州,至香港(澳门)。
5.二连浩特至湛江运输通道。起自二连浩特,经集宁、大同、太原、洛阳、襄阳、宜昌、怀化,至湛江。
6.包头至防城港运输通道。起自包头(满都拉),经延安、西安、重庆、贵阳、南宁,至防城港。
7.临河至磨憨运输通道。起自临河(甘其毛都),经银川、平凉、宝鸡、重庆、昆明,至磨憨、至河口。
8.北京至昆明运输通道。起自北京,经太原、西安、成都(重庆),至昆明。
9.额济纳至广州运输通道。起自额济纳(策克),经酒泉(嘉峪关)、西宁(兰州)、成都、泸州(宜宾)、贵阳、桂林,至广州。
10.烟台至重庆运输通道。起自烟台,经潍坊、济南、郑州、南阳、襄阳,至重庆。
(二)横向综合运输通道。
1.绥芬河至满洲里运输通道。起自绥芬河,经牡丹江、哈尔滨、齐齐哈尔,至满洲里。
2.珲春至二连浩特运输通道。起自珲春,经长春、通辽、锡林浩特,至二连浩特。
3.西北北部运输通道。起自天津(唐山、秦皇岛),经北京、呼和浩特、临河、哈密、吐鲁番、库尔勒、喀什,至吐尔尕特、至伊尔克什坦、至红其拉甫;西端支线自哈密,经将军庙,至阿勒泰(吉木乃)。
4.青岛至拉萨运输通道。起自青岛,经济南、德州、石家庄、太原、银川、兰州、西宁、格尔木,至拉萨。
5.陆桥运输通道。起自连云港,经徐州、郑州、西安、兰州、乌鲁木齐、精河,至阿拉山口、至霍尔果斯。
6.沿江运输通道。起自上海,经南京、芜湖、九江、武汉、岳阳、重庆、成都、林芝、拉萨、日喀则,至亚东、至樟木。
7.上海至瑞丽运输通道。起自上海(宁波),经杭州、南昌、长沙、贵阳、昆明,至瑞丽。
8.汕头至昆明运输通道。起自汕头,经广州、梧州、南宁、百色,至昆明。
9.福州至银川运输通道。起自福州,经南昌、九江、武汉、襄阳、西安、庆阳,至银川。
10.厦门至喀什运输通道。起自厦门,经赣州、长沙、重庆、成都、格尔木、若羌,至喀什。
(三)构建高品质的快速交通网。
以高速铁路、高速公路、民用航空等为主体,构建服务品质高、运行速度快的综合交通骨干网络。
推进高速铁路建设。加快高速铁路网建设,贯通京哈—京港澳、陆桥、沪昆、广昆等高速铁路通道,建设京港(台)、呼南、京昆、包(银)海、青银、兰(西)广、京兰、厦渝等高速铁路通道,拓展区域连接线,扩大高速铁路覆盖范围。
完善高速公路网络。加快推进由7条首都放射线、11条北南纵线、18条东西横线,以及地区环线、并行线、联络线等组成的国家高速公路网建设,尽快打通国家高速公路主线待贯通路段,推进建设年代较早、交通繁忙的国家高速公路扩容改造和分流路线建设。有序发展地方高速公路。加强高速公路与口岸的衔接。
完善运输机场功能布局。打造国际枢纽机场,建设京津冀、长三角、珠三角世界级机场群,加快建设哈尔滨、深圳、昆明、成都、重庆、西安、乌鲁木齐等国际航空枢纽,增强区域枢纽机场功能,实施部分繁忙干线机场新建、迁建和扩能改造工程。科学安排支线机场新建和改扩建,增加中西部地区机场数量,扩大航空运输服务覆盖面。推进以货运功能为主的机场建设。优化完善航线网络,推进国内国际、客运货运、干线支线、运输通用协调发展。加快空管基础设施建设,优化空域资源配置,推进军民航空管融合发展,提高空管服务保障水平。
专栏4 快速交通网重点工程
(一)高速铁路。
建成北京至沈阳、北京至张家口至呼和浩特、大同至张家口、哈尔滨至牡丹江、石家庄至济南、济南至青岛、徐州至连云港、宝鸡至兰州、西安至成都、成都至贵阳、商丘至合肥至杭州、武汉至十堰、南昌至赣州等高速铁路。
建设银川至西安、贵阳至南宁、重庆至昆明、北京至商丘、济南至郑州、福州至厦门、西宁至成都、成都至自贡、兰州至中卫、黄冈至黄梅、十堰至西安、西安至延安、银川至包头、盐城至南通、杭州至绍兴至台州、襄阳至宜昌、赣州至深圳、长沙至赣州、南昌至景德镇至黄山、池州至黄山、安庆至九江、上海至湖州、杭州至温州、广州至汕尾、沈阳至敦化、牡丹江至佳木斯、郑州至万州、张家界至怀化、合肥至新沂等高速铁路。
(二)高速公路。
实施京新高速(G7)、呼北高速(G59)、银百高速(G69)、银昆高速(G85)、汕昆高速(G78)、首都地区环线(G95)等6条区际省际通道贯通工程;推进京哈高速(G1)、京沪高速(G2)、京台高速(G3)、京港澳高速(G4)、沈海高速(G15)、沪蓉高速(G42)、连霍高速(G30)、兰海高速(G75)等8条主通道扩容工程。推进深圳至中山跨江通道建设,新建精河至阿拉山口、二连浩特至赛汗塔拉、靖西至龙邦等连接口岸的高速公路。
(三)民用航空。
建成北京新机场、成都新机场以及承德、霍林郭勒、松原、白城、建三江、五大连池、上饶、信阳、武冈、岳阳、巫山、巴中、仁怀、澜沧、陇南、祁连、莎车、若羌、图木舒克、绥芬河、芜湖/宣城、瑞金、商丘、荆州、鄂州/黄冈、郴州、湘西、玉林、武隆、甘孜、黔北、红河等机场。
建设青岛、厦门、呼和浩特新机场,邢台、正蓝旗、丽水、安阳、乐山、元阳等机场。建设郑州等以货运功能为主的机场。研究建设大连新机场、聊城等机场。开展广州、三亚、拉萨新机场前期研究。
扩建上海浦东、广州、深圳、昆明、重庆、西安、乌鲁木齐、哈尔滨、长沙、武汉、郑州、海口、沈阳、贵阳、南宁、福州、兰州、西宁等机场。
推进京沪、京广、中韩、沪哈、沪昆、沪广、沪兰、胶昆等单向循环空中大通道建设,基本形成以单向运行为主的民航干线航路网格局。
(四)强化高效率的普通干线网。
以普速铁路、普通国道、港口、航道、油气管道等为主体,构建运行效率高、服务能力强的综合交通普通干线网络。
完善普速铁路网。加快中西部干线铁路建设,完善东部干线铁路网络,加快推进东北地区铁路提速改造,增强区际铁路运输能力,扩大路网覆盖面。实施既有铁路复线和电气化改造,提升路网质量。拓展对外通道,推进边境铁路建设,加强铁路与口岸的连通,加快实现与境外通道的有效衔接。
推进普通国道提质改造。加快普通国道提质改造,基本消除无铺装路面,全面提升保障能力和服务水平,重点加强西部地区、集中连片特困地区、老少边穷地区低等级普通国道升级改造和未贯通路段建设。推进口岸公路建设。加强普通国道日常养护,科学实施养护工程,强化大中修养护管理。推进普通国道服务区建设,提高服务水平。
完善水路运输网络。优化港口布局,推动资源整合,促进结构调整。强化航运中心功能,稳步推进集装箱码头项目,合理把握煤炭、矿石、原油码头建设节奏,有序推进液化天然气、商品汽车等码头建设。提升沿海和内河水运设施专业化水平,加快内河高等级航道建设,统筹航道整治与河道治理,增强长江干线航运能力,推进西江航运干线和京杭运河高等级航道扩能升级改造。
强化油气管网互联互通。巩固和完善西北、东北、西南和海上四大油气进口通道。新建和改扩建一批原油管道,对接西北、东北、西南原油进口管道和海上原油码头。结合油源供应、炼化基地布局,完善成品油管网,逐步提高成品油管输比例。大力推动天然气主干管网、区域管网和互联互通管网建设,加快石油、成品油储备项目和天然气调峰设施建设。
专栏5 普通干线网重点工程
(一)普速铁路。
建成蒙西至华中、库尔勒至格尔木、成昆扩能等工程。建设川藏铁路、和田至若羌、黑河至乌伊岭、酒泉至额济纳、沪通铁路太仓至四团、兴国至永安至泉州、建宁至冠豸山、瑞金至梅州、宁波至金华等铁路,实施渝怀、集通、焦柳、中卫至固原等铁路改造工程。
(二)普通国道。
实现G219、G331等沿边国道三级及以上公路基本贯通,G228等沿海国道二级及以上公路基本贯通。建设G316、G318、G346、G347等4条长江经济带重要线路,实施G105、G107、G206、G310等4条国道城市群地区拥堵路段扩能改造,提升G211、G213、G215、G216、G335、G345、G356等7条线路技术等级。推进G219线昭苏至都拉塔口岸、G306线乌里雅斯太至珠恩嘎达布其口岸、G314线布伦口至红其拉甫口岸等公路升级改造。
(三)沿海港口。
稳步推进天津、青岛、上海、宁波—舟山、厦门、深圳、广州等港口集装箱码头建设。推进唐山、黄骅等北方港口煤炭装船码头以及南方公用煤炭接卸中转码头建设。实施黄骅、日照、宁波—舟山等港口铁矿石码头项目。推进唐山、日照、宁波—舟山、揭阳、洋浦等港口原油码头建设。有序推进商品汽车、液化天然气等专业化码头建设。
(四)内河高等级航道。
推进长江干线航道系统治理,改善上游航道条件,提升中下游航道水深,加快南京以下12.5米深水航道建设,研究实施武汉至安庆航道整治工程、长江口深水航道减淤治理工程。继续推进西江航运干线扩能,推进贵港以下一级航道建设。加快京杭运河山东段、江苏段、浙江段航道扩能改造以及长三角高等级航道整治工程。加快合裕线、淮河、沙颍河、赣江、信江、汉江、沅水、湘江、嘉陵江、乌江、岷江、右江、北盘江—红水河、柳江—黔江、黑龙江、松花江、闽江等高等级航道建设。
(五)油气管网。
建设中俄原油管道二线、仪长复线、连云港—仪征、日照—洛阳、日照—沾化、董家口—东营原油管道。新建樟树—株洲、湛江—北海、洛阳—临汾、三门峡—西安、永坪—晋中、鄂渝沿江等成品油管道,改扩建青藏成品油管道,适时建设蒙西、蒙东煤制油外输管道。建设中亚D线、中俄东线、西气东输三线(中段)、西气东输四线、西气东输五线、陕京四线、川气东送二线、新疆煤制气外输、鄂尔多斯—安平—沧州、青岛—南京、重庆—贵州—广西、青藏、闽粤、海口—徐闻等天然气管道,加快建设区域管网,适时建设储气库和煤层气、页岩气、煤制气外输管道。
(四)拓展广覆盖的基础服务网。
以普通省道、农村公路、支线铁路、支线航道等为主体,通用航空为补充,构建覆盖空间大、通达程度深、惠及面广的综合交通基础服务网络。
合理引导普通省道发展。积极推进普通省道提级、城镇过境段改造和城市群城际路段等扩容工程,加强与城市干道衔接,提高拥挤路段通行能力。强化普通省道与口岸、支线机场以及重要资源地、农牧林区和兵团团场等有效衔接。
全面加快农村公路建设。除少数不具备条件的乡镇、建制村外,全面完成通硬化路任务,有序推进较大人口规模的撤并建制村和自然村通硬化路建设,加强县乡村公路改造,进一步完善农村公路网络。加强农村公路养护,完善安全防护设施,保障农村地区基本出行条件。积极支持国有林场林区道路建设,将国有林场林区道路按属性纳入各级政府相关公路网规划。
积极推进支线铁路建设。推进地方开发性铁路、支线铁路和沿边铁路建设。强化与矿区、产业园区、物流园区、口岸等有效衔接,增强对干线铁路网的支撑作用。
加强内河支线航道建设。推进澜沧江等国际国境河流航道建设。加强长江、西江、京杭运河、淮河重要支流航道建设。推进金沙江、黄河中上游等中西部地区库湖区航运设施建设。
加快推进通用机场建设。以偏远地区、地面交通不便地区、自然灾害多发地区、农产品主产区、主要林区和旅游景区等为重点,推进200个以上通用机场建设,鼓励有条件的运输机场兼顾通用航空服务。
完善港口集疏运网络。加强沿海、长江干线主要港口集疏运铁路、公路建设。
专栏6 基础服务网重点工程
(一)农村公路。
除少数不具备条件的乡镇、建制村外,全部实现通硬化路,新增3.3万个建制村通硬化路。改造约25万公里窄路基或窄路面路段。对约65万公里存在安全隐患的路段增设安全防护设施,改造约3.6万座农村公路危桥。有序推进较大人口规模的撤并建制村通硬化路13.5万公里。
(二)港口集疏运体系建设。
优先推进上海、大连、天津、宁波—舟山、厦门、南京、武汉、重庆等港口的铁路、公路连接线建设。加快推进营口、青岛、连云港、福州等其他主要港口的集疏运铁路、公路建设。支持唐山、黄骅、湄洲湾等地区性重要港口及其他港口的集疏运铁路、公路建设。新开工一批港口集疏运铁路,建设集疏运公路1500公里以上。
三、强化战略支撑作用
(一)打造“一带一路”互联互通开放通道。
着力打造丝绸之路经济带国际运输走廊。以新疆为核心区,以乌鲁木齐、喀什为支点,发挥陕西、甘肃、宁夏、青海的区位优势,连接陆桥和西北北部运输通道,逐步构建经中亚、西亚分别至欧洲、北非的西北国际运输走廊。发挥广西、云南开发开放优势,建设云南面向南亚东南亚辐射中心,构建广西面向东盟国际大通道,以昆明、南宁为支点,连接上海至瑞丽、临河至磨憨、济南至昆明等运输通道,推进西藏与尼泊尔等国交通合作,逐步构建衔接东南亚、南亚的西南国际运输走廊。发挥内蒙古联通蒙俄的区位优势,加强黑龙江、吉林、辽宁与俄远东地区陆海联运合作,连接绥芬河至满洲里、珲春至二连浩特、黑河至港澳、沿海等运输通道,构建至俄罗斯远东、蒙古、朝鲜半岛的东北国际运输走廊。积极推进与周边国家和地区铁路、公路、水运、管道连通项目建设,发挥民航网络灵活性优势,率先实现与周边国家和地区互联互通。
加快推进21世纪海上丝绸之路国际通道建设。以福建为核心区,利用沿海地区开放程度高、经济实力强、辐射带动作用大的优势,提升沿海港口服务能力,加强港口与综合运输大通道衔接,拓展航空国际支撑功能,完善海外战略支点布局,构建连通内陆、辐射全球的21世纪海上丝绸之路国际运输通道。
加强“一带一路”通道与港澳台地区的交通衔接。强化内地与港澳台的交通联系,开展全方位的交通合作,提升互联互通水平。支持港澳积极参与和助力“一带一路”建设,并为台湾地区参与“一带一路”建设作出妥善安排。
(二)构建区域协调发展交通新格局。
强化区域发展总体战略交通支撑。按照区域发展总体战略要求,西部地区着力补足交通短板,强化内外联通通道建设,改善落后偏远地区通行条件;东北地区提高进出关通道运输能力,提升综合交通网质量;中部地区提高贯通南北、连接东西的通道能力,提升综合交通枢纽功能;东部地区着力优化运输结构,率先建成现代综合交通运输体系。
构建京津冀协同发展的一体化网络。建设以首都为核心的世界级城市群交通体系,形成以“四纵四横一环”运输通道为主骨架、多节点、网格状的区域交通新格局。重点加强城际铁路建设,强化干线铁路与城际铁路、城市轨道交通的高效衔接,加快构建内外疏密有别、高效便捷的轨道交通网络,打造“轨道上的京津冀”。加快推进国家高速公路待贯通路段建设,提升普通国省干线技术等级,强化省际衔接路段建设。加快推进天津北方国际航运核心区建设,加强港口规划与建设的协调,构建现代化的津冀港口群。加快构建以枢纽机场为龙头、分工合作、优势互补、协调发展的世界级航空机场群。完善区域油气储运基础设施。
建设长江经济带高质量综合立体交通走廊。坚持生态优先、绿色发展,提升长江黄金水道功能。统筹推进干线航道系统化治理和支线航道建设,研究建设三峡枢纽水运新通道。优化长江岸线利用与港口布局,积极推进专业化、规模化、现代化港区建设,强化集疏运配套,促进区域港口一体化发展。发展现代航运服务,建设武汉、重庆长江中上游航运中心及南京区域性航运物流中心和舟山江海联运服务中心,实施长江船型标准化。加快铁路建设步伐,建设沿江高速铁路。统筹推进高速公路建设,加快高等级公路建设。完善航空枢纽布局与功能,拓展航空运输网络。建设沿江油气主干管道,推动管网互联互通。
(三)发挥交通扶贫脱贫攻坚基础支撑作用。
强化贫困地区骨干通道建设。以革命老区、民族地区、边疆地区、集中连片特殊困难地区为重点,加强贫困地区对外运输通道建设。加强贫困地区市(地、州、盟)之间、县(市、区、旗)与市(地、州、盟)之间高等级公路建设,实施具有对外连接功能的重要干线公路提质升级工程。加快资源丰富和人口相对密集贫困地区开发性铁路建设。在具备水资源开发条件的农村地区,统筹内河航电枢纽建设和航运发展。
夯实贫困地区交通基础。实施交通扶贫脱贫“双百”工程,加快推动既有县乡公路提级改造,增强县乡城镇中心的辐射带动能力。加快通乡连村公路建设,鼓励有需求的相邻县、相邻乡镇、相邻建制村之间建设公路。改善特色小镇、农村旅游景点景区、产业园区和特色农业基地等交通运输条件。
(四)发展引领新型城镇化的城际城市交通。
推进城际交通发展。加快建设京津冀、长三角、珠三角三大城市群城际铁路网,推进山东半岛、海峡西岸、中原、长江中游、成渝、关中平原、北部湾、哈长、辽中南、山西中部、呼包鄂榆、黔中、滇中、兰州—西宁、宁夏沿黄、天山北坡等城市群城际铁路建设,形成以轨道交通、高速公路为骨干,普通公路为基础,水路为补充,民航有效衔接的多层次、便捷化城际交通网络。
加强城市交通建设。完善优化超大、特大城市轨道交通网络,推进城区常住人口300万以上的城市轨道交通成网。加快建设大城市市域(郊)铁路,有效衔接大中小城市、新城新区和城镇。优化城市内外交通,完善城市交通路网结构,提高路网密度,形成城市快速路、主次干路和支路相互配合的道路网络,打通微循环。推进城市慢行交通设施和公共停车场建设。
四、加快运输服务一体化进程
(一)优化综合交通枢纽布局。
完善综合交通枢纽空间布局。结合全国城镇体系布局,着力打造北京、上海、广州等国际性综合交通枢纽,加快建设全国性综合交通枢纽,积极建设区域性综合交通枢纽,优化完善综合交通枢纽布局,完善集疏运条件,提升枢纽一体化服务功能。
专栏7 综合交通枢纽布局
(一)国际性综合交通枢纽。
重点打造北京—天津、上海、广州—深圳、成都—重庆国际性综合交通枢纽,建设昆明、乌鲁木齐、哈尔滨、西安、郑州、武汉、大连、厦门等国际性综合交通枢纽,强化国际人员往来、物流集散、中转服务等综合服务功能,打造通达全球、衔接高效、功能完善的交通中枢。
(二)全国性综合交通枢纽。
全面提升长春、沈阳、石家庄、青岛、济南、南京、合肥、杭州、宁波、福州、海口、太原、长沙、南昌—九江、贵阳、南宁、兰州、呼和浩特、银川、西宁、拉萨、秦皇岛—唐山、连云港、徐州、湛江、大同等综合交通枢纽功能,提升部分重要枢纽的国际服务功能。推进烟台、潍坊、齐齐哈尔、吉林、营口、邯郸、包头、通辽、榆林、宝鸡、泉州、喀什、库尔勒、赣州、上饶、蚌埠、芜湖、洛阳、商丘、无锡、温州、金华—义乌、宜昌、襄阳、岳阳、怀化、泸州—宜宾、攀枝花、酒泉—嘉峪关、格尔木、大理、曲靖、遵义、桂林、柳州、汕头、三亚等综合交通枢纽建设,优化中转设施和集疏运网络,促进各种运输方式协调高效,扩大辐射范围。
(三)区域性综合交通枢纽及口岸枢纽。
推进一批区域性综合交通枢纽建设,提升对周边的辐射带动能力,加强对综合运输大通道和全国性综合交通枢纽的支撑。
推进丹东、珲春、绥芬河、黑河、满洲里、二连浩特、甘其毛都、策克、巴克图、吉木乃、阿拉山口、霍尔果斯、吐尔尕特、红其拉甫、樟木、亚东、瑞丽、磨憨、河口、龙邦、凭祥、东兴等沿边重要口岸枢纽建设。
提升综合客运枢纽站场一体化服务水平。按照零距离换乘要求,在全国重点打造150个开放式、立体化综合客运枢纽。科学规划设计城市综合客运枢纽,推进多种运输方式统一设计、同步建设、协同管理,推动中转换乘信息互联共享和交通导向标识连续、一致、明晰,积极引导立体换乘、同台换乘。
促进货运枢纽站场集约化发展。按照无缝衔接要求,优化货运枢纽布局,推进多式联运型和干支衔接型货运枢纽(物流园区)建设,加快推进一批铁路物流基地、港口物流枢纽、航空转运中心、快递物流园区等规划建设和设施改造,提升口岸枢纽货运服务功能,鼓励发展内陆港。
促进枢纽站场之间有效衔接。强化城市内外交通衔接,推进城市主要站场枢纽之间直接连接,有序推进重要港区、物流园区等直通铁路,实施重要客运枢纽的轨道交通引入工程,基本实现利用城市轨道交通等骨干公交方式连接大中型高铁车站以及年吞吐量超过1000万人次的机场。
(二)提升客运服务安全便捷水平。
推进旅客联程运输发展。促进不同运输方式运力、班次和信息对接,鼓励开展空铁、公铁等联程运输服务。推广普及电子客票、联网售票,健全身份查验制度,加快完善旅客联程、往返、异地等出行票务服务系统,完善铁路客运线上服务功能。推行跨运输方式异地候机候车、行李联程托运等配套服务。鼓励第三方服务平台发展“一票制”客运服务。
完善区际城际客运服务。优化航班运行链条,着力提升航班正常率,提高航空服务能力和品质。拓展铁路服务网络,扩大高铁服务范围,提升动车服务品质,改善普通旅客列车服务水平。发展大站快车、站站停等多样化城际铁路服务,提升中心城区与郊区之间的通勤化客运水平。按照定线、定时、定点要求,推进城际客运班车公交化运行。探索创新长途客运班线运输服务模式。
发展多层次城市客运服务。大力发展公共交通,推进公交都市建设,进一步提高公交出行分担率。强化城际铁路、城市轨道交通、地面公交等运输服务有机衔接,支持发展个性化、定制化运输服务,因地制宜建设多样化城市客运服务体系。
推进城乡客运服务一体化。推动城市公共交通线路向城市周边延伸,推进有条件的地区实施农村客运班线公交化改造。鼓励发展镇村公交,推广农村客运片区经营模式,实现具备条件的建制村全部通客车,提高运营安全水平。
(三)促进货运服务集约高效发展。
推进货物多式联运发展。以提高货物运输集装化和运载单元标准化为重点,积极发展大宗货物和特种货物多式联运。完善铁路货运线上服务功能,推动公路甩挂运输联网。制定完善统一的多式联运规则和多式联运经营人管理制度,探索实施“一单制”联运服务模式,引导企业加强信息互联和联盟合作。
统筹城乡配送协调发展。加快建设城市货运配送体系,在城市周边布局建设公共货运场站,完善城市主要商业区、社区等末端配送节点设施,推动城市中心铁路货场转型升级为城市配送中心,优化车辆便利化通行管控措施。加快完善县、乡、村三级物流服务网络,统筹交通、邮政、商务、供销等农村物流资源,推广“多站合一”的物流节点建设,积极推广农村“货运班线”等服务模式。
促进邮政快递业健康发展。以邮区中心局为核心、邮政网点为支撑、村邮站为延伸,加快完善邮政普遍服务网络。推动重要枢纽的邮政和快递功能区建设,实施快递“上车、上船、上飞机”工程,鼓励利用铁路快捷运力运送快件。推进快递“向下、向西、向外”工程,推动快递网络下沉至乡村,扩大服务网络覆盖范围,基本实现乡乡设网点、村村通快递。
推进专业物流发展。加强大件运输管理,健全跨区域、跨部门联合审批机制,推进网上审批、综合协调和互联互认。加快发展冷链运输,完善全程温控相关技术标准和服务规范。加强危险货物全程监管,健全覆盖多种运输方式的法律体系和标准规范,创新跨区域联网联控技术手段和协调机制。
(四)增强国际化运输服务能力。
完善国际运输服务网络。完善跨境运输走廊,增加便利货物和人员运输协定过境站点和运输线路。有效整合中欧班列资源,统一品牌,构建“点对点”整列直达、枢纽节点零散中转的高效运输组织体系。加强港航国际联动,鼓励企业建设海外物流中心,推进国际陆海联运、国际甩挂运输等发展。拓展国际航空运输市场,建立海外运营基地和企业,提升境外落地服务水平。完善国际邮件处理中心布局,支持建设一批国际快件转运中心和海外仓,推进快递业跨境发展。
提高国际运输便利化水平。进一步完善双多边运输国际合作机制,加快形成“一站式”口岸通关模式。推动国际运输管理与服务信息系统建设,促进陆路口岸信息资源交互共享。依托区域性国际网络平台,加强与“一带一路”沿线国家和地区在技术标准、数据交换、信息安全等方面的交流合作。积极参与国际和区域运输规则制修订,全面提升话语权与影响力。
鼓励交通运输走出去。推动企业全方位开展对外合作,通过投资、租赁、技术合作等方式参与海外交通基础设施的规划、设计、建设和运营。积极开展轨道交通一揽子合作,提升高铁、城市轨道交通等重大装备综合竞争力,加快自主品牌汽车走向国际,推动各类型国产航空装备出口,开拓港口机械、液化天然气船等船舶和海洋工程装备国际市场。
(五)发展先进适用的技术装备。
推进先进技术装备自主化。提升高铁、大功率电力机车、重载货车、中低速磁悬浮轨道交通等装备技术水平,着力研制和应用中国标准动车组谱系产品,研发市域(郊)铁路列车,创新发展下一代高速列车,加快城市轨道交通装备关键技术产业化。积极发展公路专用运输车辆、大型厢式货车和城市配送车辆,鼓励发展大中型高档客车,大力发展安全、实用、经济型乡村客车。发展多式联运成套技术装备,提高集装箱、特种运输等货运装备使用比重。继续发展大型专业化运输船舶。实施适航攻关工程,积极发展国产大飞机和通用航空器。
促进技术装备标准化发展。加快推进铁路多式联运专用装备和机具技术标准体系建设。积极推动载货汽车标准化,加强车辆公告、生产、检测、注册登记、营运使用等环节的标准衔接。加快推进内河运输船舶标准化,大力发展江海直达船舶。推广应用集装化和单元化装载技术。建立共享服务平台标准化网络接口和单证自动转换标准格式。
专栏8 提升综合运输服务行动计划
(一)旅客联程运输专项行动。
建设公众出行公共信息服务平台,为旅客提供一站式综合信息服务。推进跨运输方式的客运联程系统建设,实现不同运输方式间有效衔接。鼓励企业完善票务服务系统,提高联程、往返和异地票务服务便捷性。
(二)多式联运专项行动。
加快完善货运枢纽多式联运服务功能,支持运载单元、快速转运设备、运输工具、停靠与卸货站点的标准化建设改造,加快多式联运信息资源共享,鼓励组织模式、管理模式和重大技术创新,培育一批具有跨运输方式货运组织能力并承担全程责任的多式联运经营企业。
(三)货车标准化专项行动。
按照“政策引导消化存量、强化标准严把增量”的原则,引导发展符合国家标准要求、技术性能先进的车辆运输车、液体危险货物罐车、模块化汽车列车等货运车辆,强化对非法改装、超限超载货运车辆的治理,推动建立门类齐备、技术合理的货运车型标准体系,推进标准化货运车型广泛应用。
(四)城乡交通一体化专项行动。
选取100个左右县级行政区组织开展城乡交通一体化推进行动,完善农村客货运服务网络,支持农村客货运场站网络建设和改造,鼓励创新农村客运和物流配送组织模式,推广应用农村客运标准化车型,推进城乡客运、城乡配送协调发展。
(五)公交都市建设专项行动。
在地市级及以上城市全面推进公交都市建设,新能源公交车比例不低于35%,城区常住人口300万以上城市基本建成公交专用道网络,整合城市公交运输资源,发展新型服务模式,全面提升城市公共交通服务效率和品质。
五、提升交通发展智能化水平
(一)促进交通产业智能化变革。
实施“互联网+”便捷交通、高效物流行动计划。将信息化智能化发展贯穿于交通建设、运行、服务、监管等全链条各环节,推动云计算、大数据、物联网、移动互联网、智能控制等技术与交通运输深度融合,实现基础设施和载运工具数字化、网络化,运营运行智能化。利用信息平台集聚要素,驱动生产组织和管理方式转变,全面提升运输效率和服务品质。
培育壮大智能交通产业。以创新驱动发展为导向,针对发展短板,着眼市场需求,大力推动智能交通等新兴前沿领域创新和产业化。鼓励交通运输科技创新和新技术应用,加快建立技术、市场和资本共同推动的智能交通产业发展模式。
(二)推动智能化运输服务升级。
推行信息服务“畅行中国”。推进交通空间移动互联网化,建设形成旅客出行与公务商务、购物消费、休闲娱乐相互渗透的“交通移动空间”。支持互联网企业与交通运输企业、行业协会等整合完善各类交通信息平台,提供综合出行信息服务。完善危险路段与事故区域的实时状态感知和信息告警推送服务。推进交通一卡通跨区(市)域、跨运输方式互通。
发展“一站式”、“一单制”运输组织。推动运营管理系统信息化改造,推进智能协同调度。研究铁路客票系统开放接入条件,与其他运输方式形成面向全国的“一站式”票务系统,加快移动支付在交通运输领域应用。推动使用货运电子运单,建立包含基本信息的电子标签,形成唯一赋码与电子身份,推动全流程互认和可追溯,加快发展多式联运“一单制”。
(三)优化交通运行和管理控制。
建立高效运转的管理控制系统。建设综合交通运输运行协调与应急调度指挥中心,推进部门间、运输方式间的交通管理联网联控在线协同和应急联动。全面提升铁路全路网列车调度指挥和运输管理智能化水平。开展新一代国家交通控制网、智慧公路建设试点,推动路网管理、车路协同和出行信息服务的智能化。建设智慧港航和智慧海事,提高港口管理水平和服务效率,提升内河高等级航道运行状态在线监测能力。发展新一代空管系统,加强航空公司运行控制体系建设。推广应用城市轨道交通自主化全自动运行系统、基于无线通信的列车控制系统等,促进不同线路和设备之间相互联通。优化城市交通需求管理,提升城市交通智能化管理水平。
提升装备和载运工具智能化自动化水平。拓展铁路计算机联锁、编组站系统自动化应用,推进全自动集装箱码头系统建设,有序发展无人机自动物流配送。示范推广车路协同技术,推广应用智能车载设备,推进全自动驾驶车辆研发,研究使用汽车电子标识。建设智能路侧设施,提供网络接入、行驶引导和安全告警等服务。
(四)健全智能决策支持与监管。
完善交通决策支持系统。增强交通规划、投资、建设、价格等领域信息化综合支撑能力,建设综合交通运输统计信息资源共享平台。充分利用政府和企业的数据信息资源,挖掘分析人口迁徙、公众出行、枢纽客货流、车辆船舶行驶等特征和规律,加强对交通发展的决策支撑。
提高交通行政管理信息化水平。推动在线行政许可“一站式”服务,推进交通运输许可证件(书)数字化,促进跨区域、跨部门行政许可信息和服务监督信息互通共享。加强全国治超联网管理信息系统建设,加快推动交通运输行政执法电子化,推进非现场执法系统试点建设,实现异地交换共享和联防联控。加强交通运输信用信息、安全生产等信息系统与国家相关平台的对接。
(五)加强交通发展智能化建设。
打造泛在的交通运输物联网。推动运行监测设备与交通基础设施同步建设。强化全面覆盖交通网络基础设施风险状况、运行状态、移动装置走行情况、运行组织调度信息的数据采集系统,形成动态感知、全面覆盖、泛在互联的交通运输运行监控体系。
构建新一代交通信息基础网络。加快车联网、船联网等建设。在民航、高铁等载运工具及重要交通线路、客运枢纽站点提供高速无线接入互联网公共服务。建设铁路下一代移动通信系统,布局基于下一代互联网和专用短程通信的道路无线通信网。研究规划分配智能交通专用频谱。
推进云计算与大数据应用。增强国家交通运输物流公共信息平台服务功能。强化交通运输信息采集、挖掘和应用,促进交通各领域数据资源综合开发利用和跨部门共享共用。推动交通旅游服务等大数据应用示范。鼓励开展交通大数据产业化应用,推进交通运输电子政务云平台建设。
保障交通网络信息安全。构建行业网络安全信任体系,基本实现重要信息系统和关键基础设施的安全可控,提升抗毁性和容灾恢复能力。加强大数据环境下防攻击、防泄露、防窃取的网络安全监测预警和应急处置能力建设。加强交通运输数据保护,防止侵犯个人隐私和滥用用户信息等行为。
专栏9 交通运输智能化发展重点工程
(一)高速铁路、民用航空器接入互联网工程。
选取示范高速铁路线路,提供基于车厢内公众移动通信和无线网的高速宽带互联网接入服务。选取示范国内民用航空器,提供空中接入互联网服务。
(二)交通运输数据资源共享开放工程。
建设综合交通运输大数据中心,形成数据开放共享平台。增强国家交通运输物流公共信息平台服务功能,着力推动跨运输方式、跨部门、跨区域、跨国界交通物流信息开放与共享。
(三)综合交通枢纽协同运行与服务示范工程。
在京津冀、长江经济带开展综合交通枢纽协同运行与服务示范,建设信息共享与服务平台、应急联动和协调指挥调度决策支持平台,实现城市公交与对外交通之间动态组织、灵活调度。
(四)新一代国家交通控制网示范工程。
选取公路路段和中心城市,在公交智能控制、营运车辆智能协同、安全辅助驾驶等领域开展示范工程,应用高精度定位、先进传感、移动互联、智能控制等技术,提升交通调度指挥、运输组织、运营管理、安全应急、车路协同等领域智能化水平。
(五)高速公路电子不停车收费系统(ETC)应用拓展工程。
提高全国高速公路ETC车道覆盖率。提高ETC系统安装、缴费等便利性,着重提升在道路客运车辆、出租汽车等各类营运车辆上的使用率。研究推进标准厢式货车不停车收费。提升客服网点和省级联网结算中心服务水平,建设高效结算体系。实现ETC系统在公路沿线、城市公交、出租汽车、停车、道路客运等领域广泛应用。
(六)北斗卫星导航系统推广工程。
加快推动北斗系统在通用航空、飞行运行监视、海上应急救援和机载导航等方面的应用。加强全天候、全天时、高精度的定位、导航、授时等服务对车联网、船联网以及自动驾驶等的基础支撑作用。鼓励汽车厂商前装北斗用户端产品,推动北斗模块成为车载导航设备和智能手机的标准配置,拓宽在列车运行控制、港口运营、车辆监管、船舶监管等方面的应用。
六、促进交通运输绿色发展
(一)推动节能低碳发展。
优化交通运输结构,鼓励发展铁路、水运和城市公共交通等运输方式,优化发展航空、公路等运输方式。科学划设公交专用道,完善城市步行和自行车等慢行服务系统,积极探索合乘、拼车等共享交通发展。鼓励淘汰老旧高能耗车船,提高运输工具和港站等节能环保技术水平。加快新能源汽车充电设施建设,推进新能源运输工具规模化应用。制定发布交通运输行业重点节能低碳技术和产品推广目录,健全监督考核机制。
(二)强化生态保护和污染防治。
将生态环保理念贯穿交通基础设施规划、建设、运营和养护全过程。积极倡导生态选线、环保设计,利用生态工程技术减少交通对自然保护区、风景名胜区、珍稀濒危野生动植物天然集中分布区等生态敏感区域的影响。严格落实生态保护和水土保持措施,鼓励开展生态修复。严格大城市机动车尾气排放限值标准,实施汽车检测与维护制度,探索建立重点区域交通运输温室气体与大气污染物排放协同联控机制。落实重点水域船舶排放控制区管理政策,加强近海以及长江、西江等水域船舶溢油风险防范和污染排放控制。有效防治公路、铁路沿线噪声、振动,减缓大型机场噪声影响。
(三)推进资源集约节约利用。
统筹规划布局线路和枢纽设施,集约利用土地、线位、桥位、岸线等资源,采取有效措施减少耕地和基本农田占用,提高资源利用效率。在工程建设中,鼓励标准化设计及工厂预制,综合利用废旧路面、疏浚土、钢轨、轮胎和沥青等材料以及无害化处理后的工业废料、建筑垃圾,循环利用交通生产生活污水,鼓励企业加入区域资源再生综合交易系统。
专栏10 交通运输绿色化发展重点工程
(一)交通节能减排工程。
支持高速公路服务区充电桩、加气站,以及长江干线、西江干线、京杭运河沿岸加气站等配套设施规划与建设。推进原油、成品油码头油气回收治理,推进靠港船舶使用岸电。在京津冀、长三角、珠三角三大区域,开展船舶污染物排放治理,到2020年硫氧化物、氮氧化物、颗粒物年排放总量在2015年基础上分别下降65%、20%、30%。
(二)交通装备绿色化工程。
加快推进天然气等清洁运输装备、装卸设施以及纯电动、混合动力汽车应用,鼓励铁路推广使用交—直—交电力机车,逐步淘汰柴油发电车。加速淘汰一批长江等内河老旧客运、危险品运输船舶。
(三)交通资源节约工程。
提高土地和岸线利用效率,提升单位长度码头岸线设计通过能力。积极推广公路服务区和港口水资源综合循环利用。建设一批资源循环利用试点工程。
(四)交通生态环保工程。
建设一批港口、装卸站、船舶修造厂和船舶含油污水、生活污水、化学品洗舱水和垃圾等污染物的接收设施,并与城市公共转运处置设施衔接。在枢纽、高速公路服务区建设一批污水治理和循环利用设施。
七、加强安全应急保障体系建设
(一)加强安全生产管理。
强化交通运输企业安全管理主体责任,推动企业依法依规设置安全生产管理机构,健全安全生产管理制度,加强安全生产标准化建设和风险管理。实施从业人员安全素质提升工程,加强安全生产培训教育。重点围绕基础设施、装备设施、运输工具、生产作业等方面安全操作与管理,打造全寿命周期品质工程。强化对安全生产法律法规和安全常识的公益宣传引导,广泛传播交通安全价值观与理念。
(二)加快监管体系建设。
构建安全生产隐患排查治理和风险分级管控体系,加强重大风险源动态全过程控制,健全交通安全事故调查协调机制。完善集监测、监控和管理于一体的铁路网络智能安全监管平台和信息传输系统。完善国家公路网运行监测体系,实时监测东中部全部路段和西部重点路段的高速公路运行情况,全面实现重点营运车辆联网联控。完善近海和内河水上交通安全监管系统布局,加强远海动态巡航执法能力建设,加强“四类重点船舶”运行监测。提升民航飞机在线定位跟踪能力,建立通用航空联合监管机制,实现全过程、可追溯监管。加快城市公交安全管理体系建设,加强城市轨道交通运营安全监管和物流运行监测。实施邮政寄递渠道安全监管“绿盾”工程,实现货物来源可追溯、运输可追踪、责任可倒查。加快实现危险货物运输全链条协同监管,强化应对危险化学品运输中泄漏的应急处理能力,防范次生突发环境事件。
(三)推进应急体系建设。
加强交通运输部门与公安、安全监管、气象、海洋、国土资源、水利等部门的信息共享和协调联动,完善突发事件应急救援指挥系统。完善全国交通运输运行监测与应急指挥系统,加快建设省级和中心城市运行监测与应急指挥系统。加快建设铁路、公路和民航应急救援体系。完善沿海、长江干线救助打捞飞行基地和船舶基地布局,加强我国管辖海域应急搜救能力和航海保障建设。提升深海远洋搜寻和打捞能力,加强海外撤侨等国际应急救援合作。
专栏11 交通运输安全应急保障重点工程
(一)深海远海监管搜救工程。
研究启动星基船舶自动识别系统,配置中远程监管救助载人机和无人机,提升大型监管救助船舶远海搜救适航性能,推动深海远海分布式探测作业装备研发与应用。提升南海、东海等重点海域监管搜救能力。
(二)长江干线交通安全工程。
完善长江干线船舶交通管理系统、船舶自动识别系统和视频监控系统,强化长江海事巡航救助一体化船舶、公安巡逻船和消防船舶配置,建设大型起重船及辅助装备、库区深潜器等成套打捞系统。加强长江干线船舶溢油应急设备库建设。
(三)铁路安保工程。
加快建设国家铁路应急救援基地,加强高铁运行、监控、防灾预警等安全保障系统建设;加大道口平交改立交及栅栏封闭等安全防护设施建设力度。
(四)公路安全应急工程。
继续实施公路安全生命防护工程。持续开展农村公路隐患治理,加强农村公路隧道隐患整治,继续开展农村公路危桥改造。不断完善道路交通应急体系,提高应急保障能力。
(五)航空安全工程。
建设民航安保体系,提高民航空防安全保障和反恐怖防范能力。加强适航审定能力建设,建设全国民航安全保卫信息综合应用平台。依托航空运输等企业加快构建民航应急运输和搜救力量。
(六)邮政寄递渠道安全监管“绿盾”工程。
建设行政执法、运行监测、安全预警、应急指挥、决策支持、公共服务等六类信息系统,完善国家邮政安全监控中心,建设省级和重点城市邮政安全监控中心。
八、拓展交通运输新领域新业态
(一)积极引导交通运输新消费。
促进通用航空与旅游、文娱等相关产业联动发展,扩大通用航空消费群体,强化与互联网、创意经济融合,拓展通用航空新业态。有序推进邮轮码头建设,拓展国际国内邮轮航线,发展近海内河游艇业务,促进邮轮游艇产业发展。大力发展自驾车、房车营地,配套建设生活服务功能区。鼓励企业发展城市定制公交、农村定制班车、网络预约出租汽车、汽车租赁等新型服务,稳妥推进众包服务,鼓励单位、个人停车位等资源错时共享使用。
(二)培育壮大交通运输新动能。
以高速铁路通道为依托,以高铁站区综合开发为载体,培育壮大高铁经济,引领支撑沿线城镇、产业、人口等合理布局,密切区域合作,优化资源配置,加速产业梯度转移和经济转型升级。基本建成上海国际航运中心,加快建设天津北方、大连东北亚、厦门东南国际航运中心,提升临港产业发展水平,延伸和拓展产业链。建设北京新机场、郑州航空港等临空经济区,聚集航空物流、快件快递、跨境电商、商务会展、科技创新、综合保障等产业,形成临空经济新兴增长极。
(三)打造交通物流融合新模式。
打通衔接一体的全链条交通物流体系,以互联网为纽带,构筑资源共享的交通物流平台,创新发展模式,实现资源高效利用,推动交通与物流一体化、集装化、网络化、社会化、智能化发展。推进“平台+”物流交易、供应链、跨境电商等合作模式,鼓励“互联网+城乡配送”、“物联网+供应链管理”等业态模式的创新发展。推进公路港等枢纽新业态发展,积极发展无车承运人等互联网平台型企业,整合公路货运资源,鼓励企业开发“卡车航班”等运输服务产品。
(四)推进交通空间综合开发利用。
依据城市总体规划和交通专项规划,鼓励交通基础设施与地上、地下、周边空间综合利用,融合交通与商业、商务、会展、休闲等功能。打造依托综合交通枢纽的城市综合体和产业综合区,推动高铁、地铁等轨道交通站场、停车设施与周边空间的联动开发。重点推进地下空间分层开发,拓展地下纵深空间,统筹城市轨道交通、地下道路等交通设施与城市地下综合管廊的规划布局,研究大城市地下快速路建设。
专栏12 交通运输新领域建设重点工程
(一)通用航空工程。
积极发展通用航空短途运输,鼓励有条件的地区发展公务航空。在适宜地区开展空中游览活动,发展飞行培训,提高飞行驾驶执照持有比例。利用会展、飞行赛事、航空文化交流等活动,支持通用航空俱乐部、通用航空爱好者协会等社团发展。规划建设一批航空飞行营地,完善航空运动配套服务,开展航空体育与体验飞行。
(二)国家公路港网络建设工程。
以国际性、全国性综合交通枢纽为重点,建设与铁路货运站、港口、机场等有机衔接的综合型公路港;以区域性综合交通枢纽为重点,建设与主干运输通道快速连通的基地型公路港;以国家高速公路沿线城市为重点,形成一批与综合型和基地型公路港有效衔接、分布广泛的驿站型公路港。
(三)邮轮游艇服务工程。
有序推进天津、大连、秦皇岛、青岛、上海、厦门、广州、深圳、北海、三亚、重庆、武汉等邮轮码头建设,在沿海沿江沿湖等地区发展公共旅游和私人游艇业务,完善运动船艇配套服务。
(四)汽车营地建设工程。
依托重点生态旅游目的地、精品生态旅游线路和国家旅游风景道,规划建设一批服务自驾车、房车等停靠式和综合型汽车营地,利用环保节能材料和技术配套建设生活服务等功能区。
(五)城市交通空间开发利用工程。
重点在国际性、全国性综合交通枢纽,以高速铁路客运站、城际铁路客运站、机场为主体,建设一批集交通、商业、商务、会展、文化、休闲于一体的开放式城市功能区。鼓励建设停车楼、地下停车场、机械式立体停车库等集约化停车设施,并按照一定比例配建充电设施。
(六)步道自行车路网建设工程。
规划建设城市步行和自行车交通体系,逐步打造国家步道系统和自行车路网,重点建设一批山地户外营地、徒步骑行服务站。
九、全面深化交通运输改革
(一)深化交通管理体制改革。
深入推进简政放权、放管结合、优化服务改革,最大程度取消和下放审批事项,加强规划引导,推动交通项目多评合一、统一评审,简化审批流程,缩短审批时间;研究探索交通运输监管政策和管理方式,加强诚信体系建设,完善信用考核标准,强化考核评价监督。完善“大交通”管理体制,推进交通运输综合行政执法改革,建设正规化、专业化、规范化、标准化的执法队伍。完善收费公路政策,逐步建立高速公路与普通公路统筹发展机制。全面推进空域管理体制改革,扎实推进空域规划、精细化改革试点和“低慢小”飞行管理改革、航线审批改革等重点工作,加快开放低空空域。加快油气管网运营体制改革,推动油气企业管网业务独立,组建国有资本控股、投资主体多元的油气管道公司和全国油气运输调度中心,实现网运分离。
(二)推进交通市场化改革。
加快建立统一开放、竞争有序的交通运输市场,营造良好营商环境。加快开放民航、铁路等行业的竞争性业务,健全准入与退出机制,促进运输资源跨方式、跨区域优化配置。健全交通运输价格机制,适时放开竞争性领域价格,逐步扩大由市场定价的范围。深化铁路企业和客货运输改革,建立健全法人治理结构,加快铁路市场化运行机制建设。有序推进公路养护市场化进程。加快民航运输市场化进程,有序发展专业化货运公司。积极稳妥深化出租汽车行业改革,完善经营权管理制度。
(三)加快交通投融资改革。
建立健全中央与地方投资联动机制,优化政府投资安排方式。在试点示范的基础上,加快推动政府和社会资本合作(PPP)模式在交通运输领域的推广应用,鼓励通过特许经营、政府购买服务等方式参与交通项目建设、运营和维护。在风险可控的前提下,加大政策性、开发性等金融机构信贷资金支持力度,扩大直接融资规模,支持保险资金通过债权、股权等多种方式参与重大交通基础设施建设。积极利用亚洲基础设施投资银行、丝路基金等平台,推动互联互通交通项目建设。
十、强化政策支持保障
(一)加强规划组织实施。
各有关部门要按照职能分工,完善相关配套政策措施,做好交通军民融合工作,为本规划实施创造有利条件;做好本规划与国土空间开发、重大产业布局、生态环境建设、信息通信发展等规划的衔接,以及铁路、公路、水运、民航、油气管网、邮政等专项规划对本规划的衔接落实;加强部际合作和沟通配合,协调推进重大项目、重大工程,加强国防交通规划建设;加强规划实施事中事后监管和动态监测分析,适时开展中期评估、环境影响跟踪评估和建设项目后评估,根据规划落实情况及时动态调整。地方各级人民政府要紧密结合发展实际,细化落实本规划确定的主要目标和重点任务,各地综合交通运输体系规划要做好对本规划的衔接落实。
(二)加大政策支持力度。
健全公益性交通设施与运输服务政策支持体系,加强土地、投资、补贴等组合政策支撑保障。切实保障交通建设用地,在用地计划、供地方式等方面给予一定政策倾斜。加大中央投资对铁路、水运等绿色集约运输方式的支持力度。充分发挥各方积极性,用好用足铁路土地综合开发、铁路发展基金等既有支持政策,尽快形成铁路公益性运输财政补贴的制度性安排,积极改善铁路企业债务结构。统筹各类交通建设资金,重点支持交通扶贫脱贫攻坚。充分落实地方政府主体责任,采用中央与地方共建等方式推动综合交通枢纽一体化建设。
(三)完善法规标准体系。
研究修订铁路法、公路法、港口法、民用航空法、收费公路管理条例、道路运输条例等,推动制定快递条例,研究制定铁路运输条例等法规。加快制定完善先进适用的高速铁路、城际铁路、市域(郊)铁路、城市轨道交通、联程联运、综合性交通枢纽、交通信息化智能化等技术标准,强化各类标准衔接,加强标准、计量、质量监督,构建综合交通运输标准体系和统计体系。完善城市轨道交通装备标准规范体系,开展城市轨道交通装备认证。依托境外交通投资项目,带动装备、技术和服务等标准走出去。
(四)强化交通科技创新。
发挥重点科研平台、产学研联合创新平台作用,加大基础性、战略性、前沿性技术攻关力度,力争在特殊重大工程建设、交通通道能力和工程品质提升、安全风险防控与应急技术装备、综合运输智能管控和协同运行、交通大气污染防控等重大关键技术上取得突破。发挥企业的创新主体作用,鼓励企业以满足市场需求为导向开展技术、服务、组织和模式等各类创新,提高科技含量和技术水平,不断向产业链和价值链高端延伸。
(五)培育多元人才队伍。
加快综合交通运输人才队伍建设,培养急需的高层次、高技能人才,加强重点领域科技领军人才和优秀青年人才培养。加强人才使用与激励机制建设,提升行业教育培训的基础条件和软硬件环境。做好国外智力引进和国际组织人才培养推送工作,促进人才国际交流与合作。
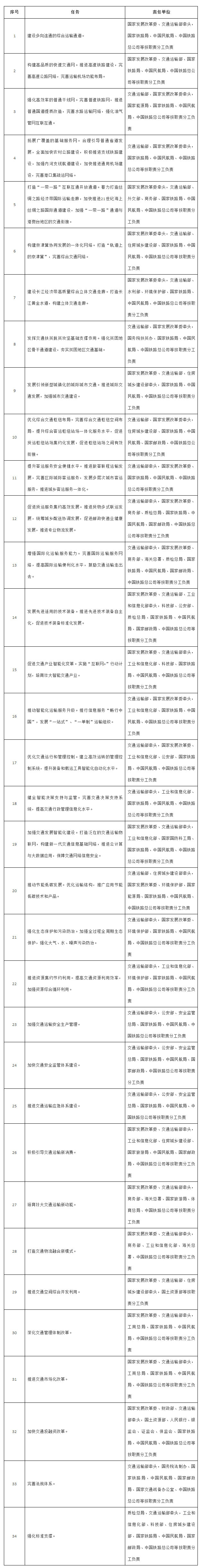
附件:1.重点任务分工方案
2.综合运输大通道和综合交通枢纽示意图
3.“十三五”铁路规划建设示意图
4.“十三五”国家高速公路规划建设示意图
5.“十三五”民用运输机场规划建设示意图
6.“十三五”内河高等级航道规划建设示意图
7.“十三五”原油、成品油、天然气管道规划建设示意图
附件:1.重点任务分工方案









