2017中国电动汽车百人会年度论坛今日举行(附论坛日程)
2017-01-14 11:14来源:中国道路运输网 陆锋

2017年1月14日-15日,2017中国电动汽车百人会年度论坛在北京钓鱼台国宾馆拉开序幕。今年百人会年度论坛主题为“提升核心技术、创新引领发展”。 中国电动汽车百人会年度论坛的主题旨在发挥行业引领作用,希望更多企业在关注产能的情况下,更加注重利用核心技术的突破、创新,建设有竞争力的品牌,打造企业的核心竞争力。
今天上午举行的是电动汽车百人会理事会议暨政策研讨会,该会议属于闭门会议,仅限理事单位和受邀嘉宾参与。今天下午14:00,年度论坛主论坛将正式开始,中国道路运输网将在现场进行视频直播主论坛的盛况,欢迎大家观看。
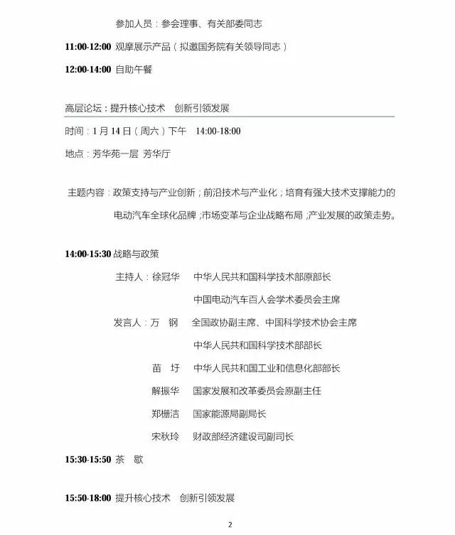
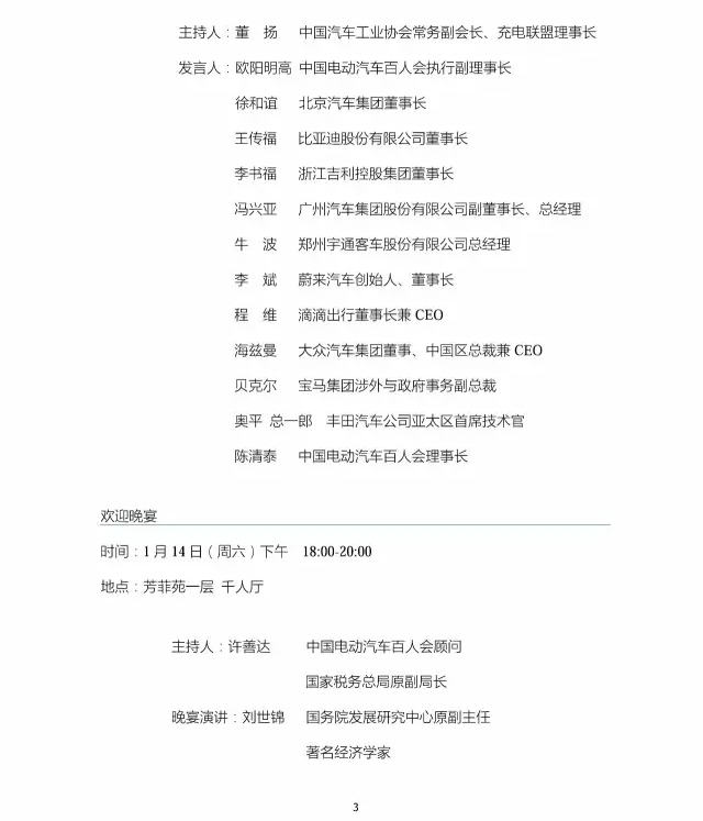
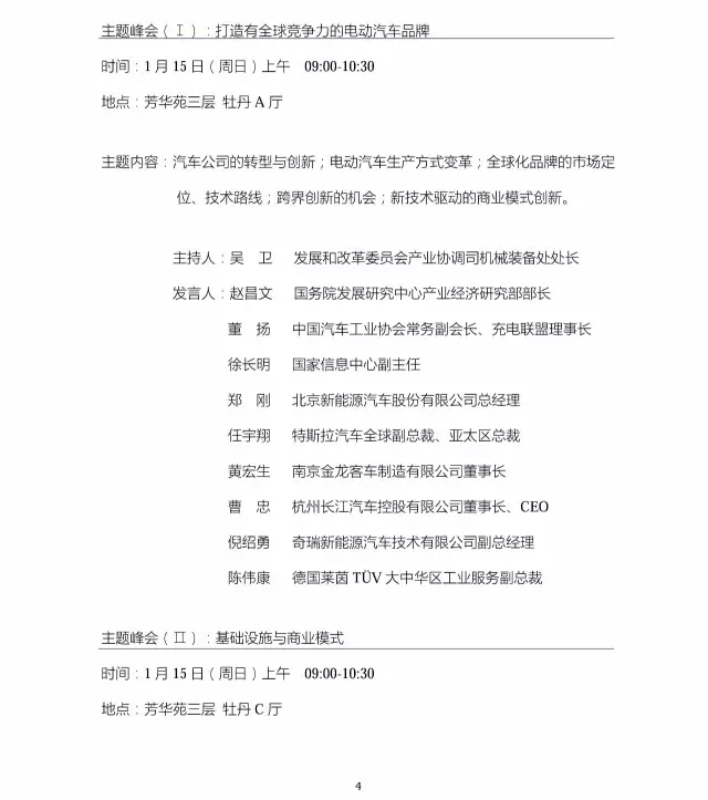
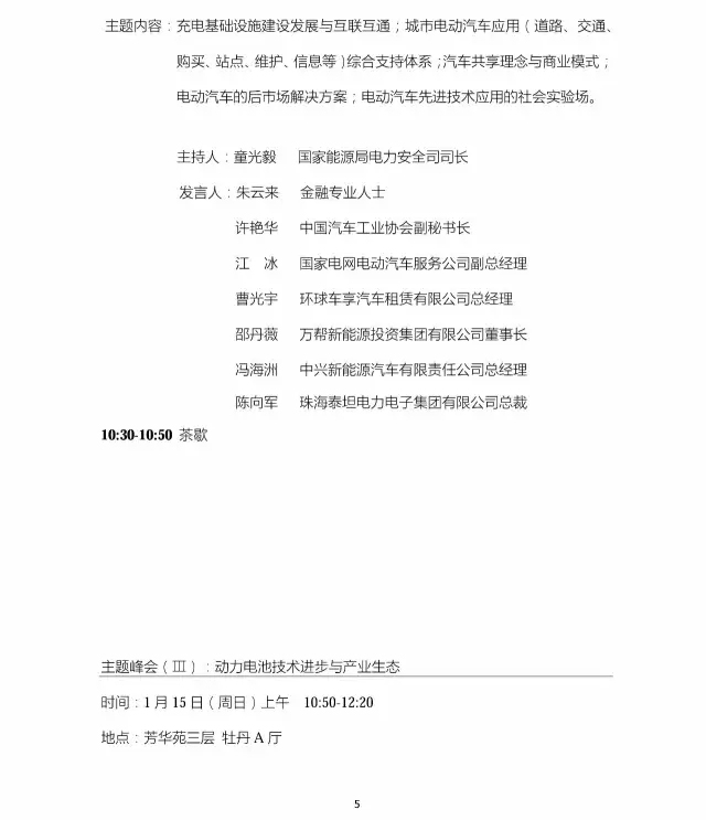
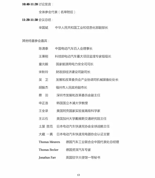
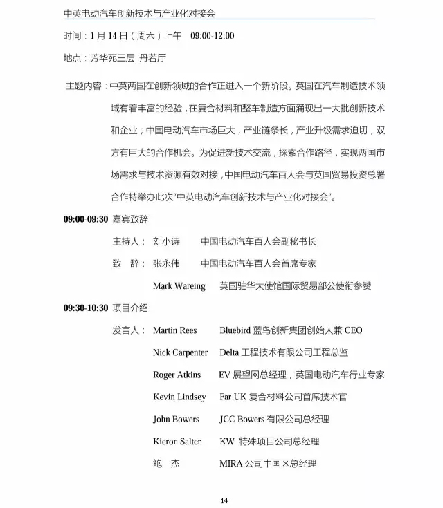
附录:2017中国电动汽车百人会年度论坛详细日程:
















责任编辑:海东

您可能更感兴趣的文章

